臺北市团委会
CHINA YOUTH CORPS
关于我们
|
张老师
|
义工服务
|
探索教育
|
救国团全球资讯网
|
联络我们
|
繁体
最新消息
公益文教
终身学习
冬夏令营
休闲旅游
青年期刊
下载专区
活动剪影
首页
>
公益文教
>
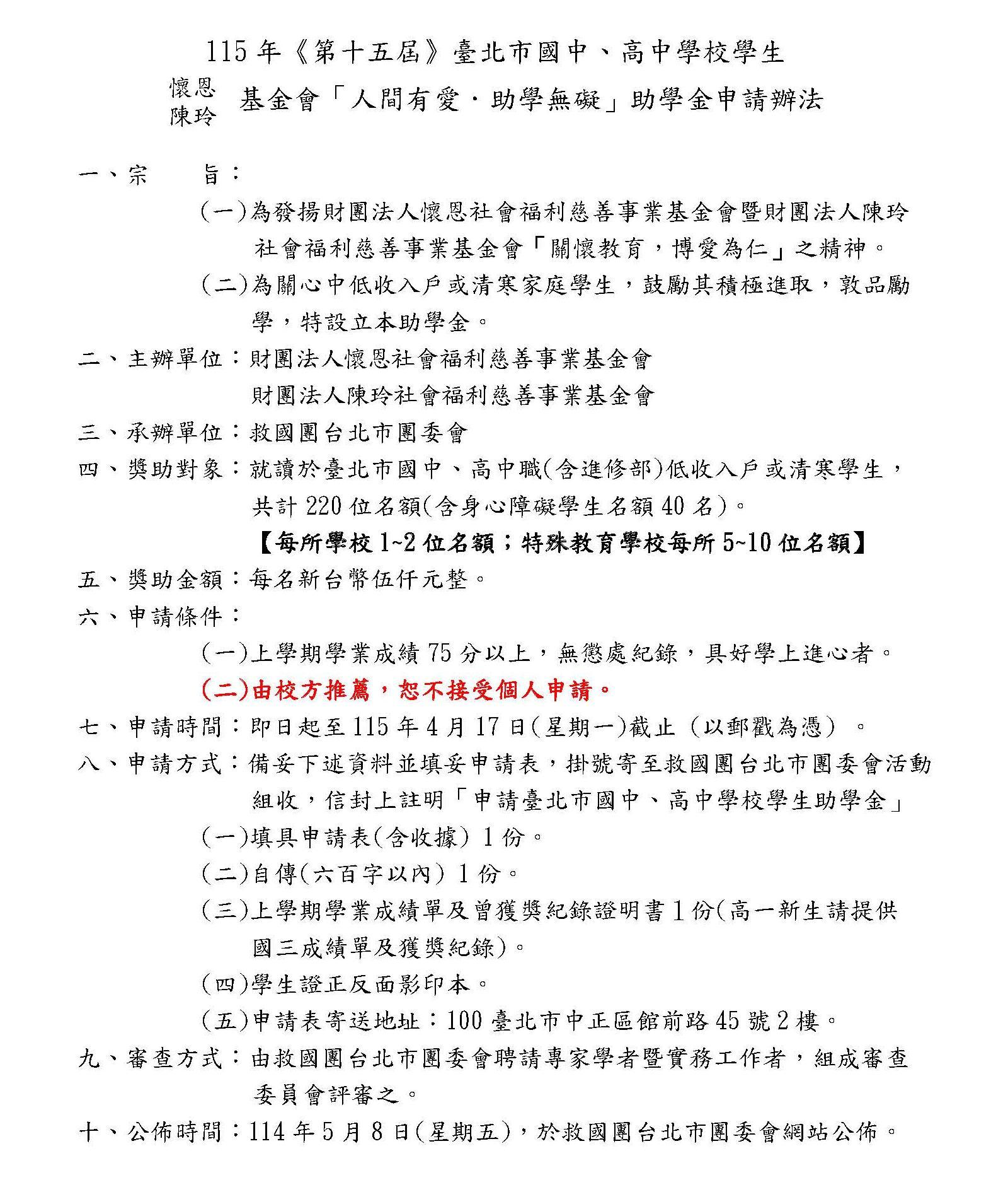
115年《第十五届》臺北市国、高中学校学生陈玲怀恩基金会「人间有爱‧助学无碍」助学金
115年《第十五届》臺北市国、高中学校学生陈玲怀恩基金会「人间有爱‧助学无碍」助学金
下载:
115年《第十五届》臺北市国、高中学校学生陈玲怀恩基金会「人间有爱‧助学无碍」助学金申请表
本期青年期刊